การแนะนำสินค้า
ผงวานิลลินธรรมชาติมีกลิ่นหอมเข้มข้นและหอมหวานคล้ายกับไอศกรีมวานิลลา และมีการใช้กันอย่างแพร่หลายในอุตสาหกรรมอาหารเป็นสารปรุงแต่งรสตามธรรมชาติ ผงวานิลลินชนิดนี้ผลิตขึ้นโดยการสกัด ตามด้วยการตกผลึก การทำให้บริสุทธิ์ และการทำให้แห้ง ส่งผลให้ได้ผงละเอียดไหลได้อย่างอิสระและมีสีเบจอ่อน สามารถนำมาใช้ในผลิตภัณฑ์ได้หลากหลาย เช่น ผลิตภัณฑ์นม ขนมอบ เครื่องดื่ม และลูกกวาด เป็นทางเลือกที่ดีต่อสุขภาพและเป็นธรรมชาติแทนวานิลลินสังเคราะห์ซึ่งได้มาจากสารเคมีและอาจมีสารเติมแต่งที่เป็นอันตราย ได้รับการยอมรับอย่างกว้างขวางในด้านคุณภาพ ความปลอดภัย และประโยชน์ต่อสุขภาพที่เหนือกว่า ทำให้เป็นตัวเลือกที่ยอดเยี่ยมสำหรับผู้ผลิตอาหารที่ให้ความสำคัญกับส่วนผสมจากธรรมชาติ
HSF Biotech Natural Vanillin (เช่นกานพลู) ผลิตจากเส้นทางยูเกนอลซึ่งเป็นสารแต่งกลิ่นคุณภาพสูงพร้อมกลิ่นหอมวานิลลาที่หอมหวาน ผ่านกระบวนการสกัด การทำให้บริสุทธิ์ และการตกผลึกหลายชุด ทำให้ได้วานิลลินธรรมชาติที่สามารถนำไปใช้ในการใช้งานต่างๆ ในอุตสาหกรรมอาหารและเครื่องดื่ม วานิลลินประเภทนี้มีข้อได้เปรียบเหนือทางเลือกสังเคราะห์ เนื่องจากผลิตจากแหล่งธรรมชาติทั้งหมดโดยไม่มีสารเติมแต่งที่เป็นอันตราย ทำให้ผู้บริโภคมีทางเลือกที่ดีต่อสุขภาพและยั่งยืนมากขึ้น

ข้อมูลจำเพาะ
|
คุณภาพเชิงวิเคราะห์ |
||
|
รูปร่าง |
|
ผงผลึกสีขาวถึงสีเหลืองอ่อน |
|
กลิ่น |
|
มีลักษณะคล้ายเมล็ดวานิลลา |
|
การทดสอบ |
มากกว่าหรือเท่ากับ |
99.0% |
|
จุดหลอมเหลว |
|
81.0~83.0 องศา |
|
ความสามารถในการละลายในเอธานอล (25 องศา) |
|
1g ละลายได้อย่างสมบูรณ์ในเอธานอล 90% 2 มล. ทำให้สารละลายโปร่งใส |
|
ขาดทุนจากการอบแห้ง |
น้อยกว่าหรือเท่ากับ |
0.5% |
|
สารปนเปื้อน |
||
|
โลหะหนัก (เป็น Pb) |
น้อยกว่าหรือเท่ากับ |
10 หน้าต่อนาที |
|
สารหนู (As) |
น้อยกว่าหรือเท่ากับ |
3หน้า |

การประยุกต์ใช้ผลิตภัณฑ์
ผงวานิลลินธรรมชาติมีการใช้งานที่หลากหลายในอุตสาหกรรมอาหารและเครื่องดื่มเนื่องจากมีรสชาติเข้มข้นและมีกลิ่นหอม แอปพลิเคชันทั่วไปบางส่วน ได้แก่:
- สินค้าอบ: มักใช้ในการผลิตเค้ก คุกกี้ ขนมอบ และขนมปังเพื่อเพิ่มรสชาติ ให้รสชาติวานิลลาที่น่าพึงพอใจและแท้จริง
- ผลิตภัณฑ์นม: ใช้ในผลิตภัณฑ์นมหลายชนิด เช่น ไอศกรีม โยเกิร์ต มิลค์เชค และคัสตาร์ด เพื่อเพิ่มรสชาติครีมและหวานวานิลลา
- เครื่องดื่ม: สารแต่งกลิ่นรสธรรมชาตินี้มักเติมลงในเครื่องดื่ม เช่น กาแฟ ชา ช็อคโกแลตร้อน และสมูทตี้ เพื่อให้กลิ่นหอมและรสชาติของวานิลลาที่น่ารื่นรมย์
- ลูกกวาด: มักใช้ในการผลิตช็อคโกแลต ลูกอม และรายการขนมเพื่อเพิ่มความหวานและสร้างการผสมผสานที่น่าเอร็ดอร่อยกับรสชาติอื่น ๆ
- น้ำเชื่อมและซอสปรุงแต่ง: ใช้ในการผลิตน้ำเชื่อมและซอสปรุงรสสำหรับแพนเค้ก วาฟเฟิล และของหวาน โดยให้รสชาติวานิลลาที่แตกต่าง
- ผลิตภัณฑ์เสริมอาหาร: ผงยังใช้ในการกำหนดผลิตภัณฑ์เสริมอาหาร ผงโปรตีน และเครื่องดื่มเชคทดแทนมื้ออาหารเพื่อปรับปรุงรสชาติและทำให้เพลิดเพลินในการบริโภคมากขึ้น
- ผลิตภัณฑ์ดูแลส่วนบุคคล: เนื่องจากมีกลิ่นหอม ผงนี้จึงถูกรวมเข้ากับน้ำหอม โลชั่น ครีม และครีมอาบน้ำเป็นครั้งคราวเพื่อเพิ่มกลิ่นหอมวานิลลาที่ละเอียดอ่อนและผ่อนคลาย

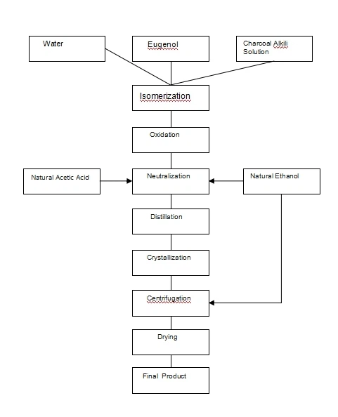
เอชเอสเอฟ ไบโอเทคผงวานิลลินธรรมชาติ(เช่นกานพลู) แผนภูมิการไหล
วานิลลินธรรมชาติ ex Eugenol Natural

บรรจุภัณฑ์และการจัดเก็บ
บรรจุภัณฑ์: ถังไฟเบอร์ 25 กก. (เกรดอาหาร)
ผลิตภัณฑ์อาจเก็บไว้เป็นเวลา 24 เดือนในภาชนะเดิมที่ยังไม่ได้เปิดในบริเวณที่เย็น แห้ง และอากาศถ่ายเทได้สะดวก ควรเก็บไว้ในภาชนะที่ปิดสนิทและเย็น และป้องกันจากความร้อน แสงสว่าง ความชื้น และออกซิเจน

การรับรอง

มุมมองโรงงาน


ป้ายกำกับยอดนิยม: ผงวานิลลินธรรมชาติ จีน โรงงาน ผู้ผลิต ผู้จัดจำหน่าย ผู้ผลิต ขายส่ง ซื้อ ราคา จำนวนมาก ดีที่สุด ขาย























