1.ผู้ผลิตแอล-วาลีน
HSF Bio เป็นองค์กรที่มุ่งเน้นการส่งออกซึ่งสกัดส่วนผสมออกฤทธิ์ของพืชธรรมชาติออกจากวัตถุดิบ เรามีสิทธิบัตร 22 ฉบับและส่วนใหญ่พัฒนาและผลิตผลิตภัณฑ์ 4 ชุด รวมถึงไฟโตสเตอรอลเอสเทอร์ วิตามินอีธรรมชาติระดับไฮเอนด์ โภชนาการธรรมชาติ และสารสกัดจากยา
2. แอล-วาลีน คืออะไร?
ผงวาลีนหรือที่รู้จักกันในชื่อ L-Valine เป็นผงสีขาวที่ไหลอย่างอิสระถึงสีขาวนวล แอล-วาลีนเป็นกรดอะมิโนจำเป็น ซึ่งจัดอยู่ในประเภทกรดอะมิโนสายโซ่กิ่งโดยเฉพาะ (BCAA) ซึ่งกระตุ้นการสังเคราะห์โปรตีนของกล้ามเนื้อ
ผงวาลีนที่ห่อหุ้มไมโครของเรามีจำหน่ายในสูตรที่ละลายได้ในทันที เป็นเม็ด ปกปิดรสชาติ และปล่อยช้า ซึ่งสามารถตอบสนองความต้องการในการประมวลผลที่แตกต่างกันของวาลีนทั่วไปได้ดีกว่า
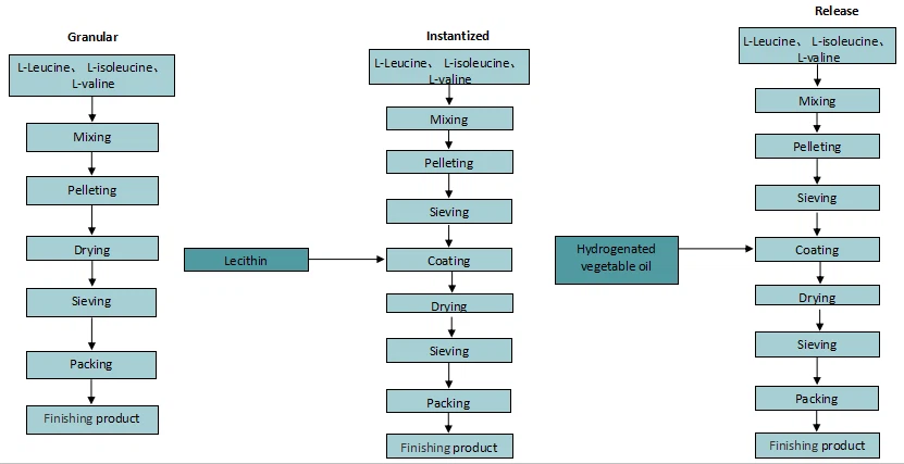
3. กระบวนการผลิตแบบง่าย

4. HSF Biotech นำเสนอผลิตภัณฑ์ Solid Power ที่ห่อหุ้มไมโครอย่างเต็มรูปแบบ
|
เป็นเม็ด |
ซีรีย์กรดอะมิโน |
ลิวซีน / ไอโซลิวซีน / วาลีน |
แคปซูล,แท็บเล็ต |
|
|
BCAA211/411/811/956 |
แคปซูล,แท็บเล็ต |
|||
|
กาบา |
แคปซูล,แท็บเล็ต |
|||
|
กลูตามีน |
แคปซูล,แท็บเล็ต |
|||
|
แอล-ทริปโตเฟน |
แคปซูล,แท็บเล็ต |
|||
|
อาร์จินีน |
แคปซูล,แท็บเล็ต |
|||
|
อาร์จินีน ไฮโดรคลอไรด์ |
แคปซูล,แท็บเล็ต |
|
||
|
ซีสเตอีน |
แคปซูล,แท็บเล็ต |
|||
|
คาร์นิทีน |
แคปซูล,แท็บเล็ต |
|||
|
BCAA(ชนิดรส) |
แคปซูล,แท็บเล็ต |
|||
|
วี ซีรีส์ |
โซเดียมแอสคอร์เบต (ความดันโดยตรง) |
แคปซูล,แท็บเล็ต |
|
|
|
กรดแอสคอร์บิก (ทั่วไป) |
แคปซูล,แท็บเล็ต |
|||
|
กลุ่มวิตามินบี |
แคปซูล,แท็บเล็ต |
|||
|
อื่น |
เอชเอ็มบี-ซีเอ |
แคปซูล,แท็บเล็ต |
||
|
เอ็นเอ็มเอ็น |
แคปซูล,แท็บเล็ต |
|
ทันที |
อะมิโน ซีรีย์กรด |
ลิวซีน / ไอโซลิวซีน / วาลีน |
เครื่องดื่มที่เป็นของแข็ง |
|
|
BCAA211/411/811/956 |
เครื่องดื่มที่เป็นของแข็ง |
|||
|
อีเอเอ |
เครื่องดื่มที่เป็นของแข็ง |
|||
|
อื่น |
ไฟโตสเตอรอล |
เครื่องดื่มที่เป็นของแข็ง |
||
|
ครีเอทีน |
เครื่องดื่มที่เป็นของแข็ง |
|
||
|
การกระจายตัวของน้ำ |
เคอร์คูมิน 30,50,90% |
เครื่องดื่มที่เป็นของแข็ง |
||
|
ไฟโตสเตอรอล (ซูโครสเอสเตอร์) |
เครื่องดื่มที่เป็นของแข็ง |
|||
|
ป้องกันความชื้น |
GPC กันความชื้น |
แคปซูล,แท็บเล็ต |
||
|
คาร์นิทีนกันความชื้น |
แคปซูล,แท็บเล็ต |
|
||
|
ไคโตซานโอลิโกแซ็กคาไรด์ |
แคปซูล,แท็บเล็ต |
|||
|
กำบังรสชาติ |
กำบังรสชาติ GABA |
แคปซูล แท็บเล็ต เครื่องดื่ม |
||
|
การกักขังธีอะนีน |
แคปซูล แท็บเล็ต เครื่องดื่ม |
|
||
|
ปรับแต่ง |
การผสมเบื้องต้น การบดเป็นเม็ด และการเคลือบกรดอะมิโน วิตามิน และผงอื่นๆ |
แคปซูล แท็บเล็ต เครื่องดื่ม |
5. การสมัคร
ผงวาลีนใช้เป็นส่วนประกอบในการชงกรดอะมิโนชนิดหนึ่งในทางการแพทย์ ยาสังเคราะห์ใหม่ และยังสามารถใช้เป็นวัตถุเจือปนอาหารได้อีกด้วย

6. ดีพีพีดีตมบริการ


มุมมองโรงงาน (คลิกเพื่อดูรายละเอียดวิดีโอ)
![]() |
|
![]() |
![]() |
|
![]() |
![]() |
|
![]() |
อีเมล:sales@healthfulbio.com
ป้ายกำกับยอดนิยม: ผงวาลีน จีน โรงงาน ผู้ผลิต ผู้จัดจำหน่าย ผู้ผลิต ขายส่ง ซื้อ ราคา จำนวนมาก ดีที่สุด ขาย






























